Облачная CRM для малого бизнеса

Клиенты, заказы и история в одном месте. Схемы настраиваются под ваш бизнес — без лишнего функционала и переплат.

CRM для малого и среднего бизнеса: что даёт Plus42

Облачная CRM для малого бизнеса в Plus42 — это не перегруженный корпоративный модуль, а именно то, что нужно небольшой компании: база клиентов, учёт заказов и полная история взаимодействий в одном окне. Главное отличие — схемы работы вы настраиваете сами: этапы заказов, роли сотрудников и статусы могут быть любыми, под ваши реальные процессы.

Настраиваемые воронки продаж: под любые условия

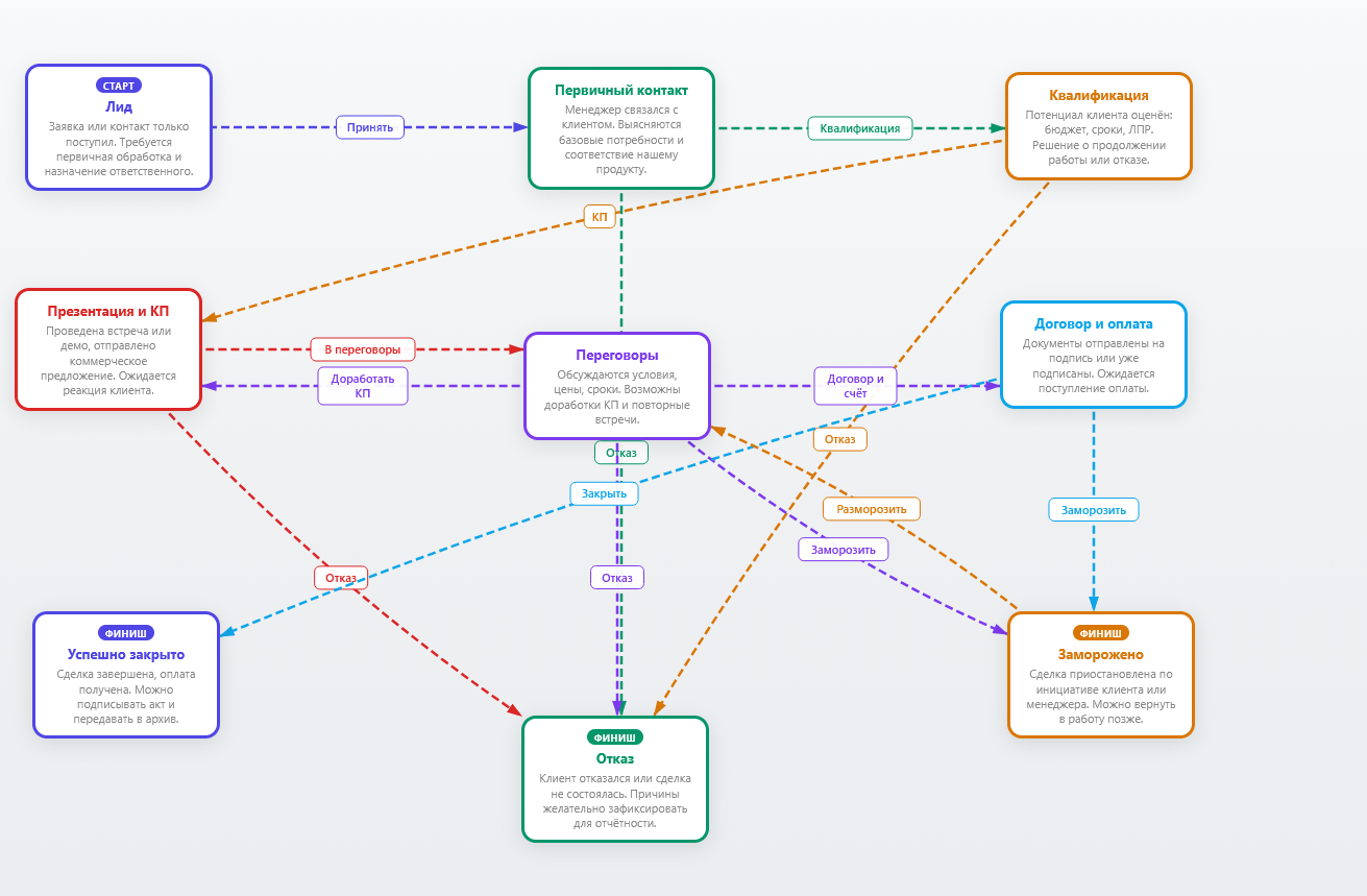
В Plus42 нет жёстко заданной «воронки». Мы понимаем, что продажи бывают очень разными. У некоторых продажи отдельный процесс, а у некоторых это часть производства и успех или провал всей цепочки может зависеть от любого этапа. Вы можете настроить любую воронку продаж. От очень простой:

Простая схема этапов заказа в облачной CRM Plus42 для малого бизнеса

до очень сложной, которую вам не сможет дать ни одна другая CRM-система:

Сложная многоуровневая схема этапов заказа в CRM Plus42 с гибкой настройкой

Как это выглядит в работе

Карточка клиента показывает все заказы и коммуникации. Список заказов фильтруется по этапам вашей схемы. Перетаскивание между этапами, права доступа по ролям — всё настраивается под команду. Например так, если схема простая (из скриншота выше):

Ведение заказа по простой воронке продаж в CRM Plus42

Или так, если схема сложнее (из скриншота выше):

Ведение заказа по сложной воронке продаж с несколькими этапами в Plus42

Оповещение в Телеграм

Хотите оповещать ваших клиентов в мессенджерах? Просто добавьте такое действие на нужный этап. Например, если у вас салон красоты, то просто создаёте действие «Оповестить клиента в Телеграм», задаёте шаблон «Уважаемый $ИМЯ_КЛИЕНТА, завтра состоится ваш приём по адресу....» и сообщения автоматом улетают в тот момент когда вам это нужно с тем текстом который вы хотите. Вы ограничены только вашей фантазией.

Смотрите также